
Bộ đệm bus ba trạng thái
Chúng ta hãy cùng tìm hiểu Three-State Bus Buffers là gì.
Thông thường, bất kỳ mạch logic nào cũng có 2 trạng thái, tức là ở dạng nhị phân (0 và 1). Bộ đệm thể hiện ba trạng thái. Nó có 3 chân bao gồm:
Đầu vào - chấp nhận 1 hoặc 0 (0 - vô hiệu hóa và 1 - kích hoạt)
Đầu ra - nếu điều khiển 3 trạng thái là 0 thì đầu ra sẽ theo đầu vào (theo đầu vào 0 và 1).
Sự định nghĩa:
Bộ đệm bus ba trạng thái là một mạch tích hợp kết nối nhiều nguồn dữ liệu vào một bus duy nhất. Các trình điều khiển mở có thể được chọn là trở kháng logic cao, logic thấp hoặc cao, cho phép các bộ đệm khác điều khiển bus.
Bây giờ, chúng ta hãy xem phân tích chi tiết hơn về bộ đệm bus 3 trạng thái theo điểm:
- Giống như trong một cổng thông thường, 1 và 0 là hai trạng thái.
- Trạng thái thứ ba là trạng thái trở kháng cao.
- Trạng thái thứ ba hoạt động giống như một mạch hở.
- Nếu đầu ra không được kết nối thì không có ý nghĩa logic nào.
- Nó có thể thực hiện bất kỳ loại phép toán logic thông thường nào như AND, OR, NAND, v.v.
Sự khác biệt giữa bộ đệm thông thường và bộ đệm ba trạng thái:
Nó bao gồm cả đầu vào bình thường và đầu vào điều khiển. Ở đây, trạng thái đầu ra được xác định bởi đầu vào điều khiển.
- Khi đầu vào điều khiển là 1, đầu ra được kích hoạt và cổng sẽ hoạt động giống như một bộ đệm thông thường.
- Khi đầu vào điều khiển bằng 0, đầu ra bị vô hiệu hóa và cổng sẽ ở trạng thái trở kháng cao.
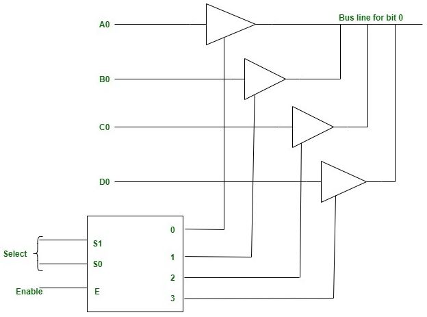
Thêm điểm:
- Để tạo thành một đường bus duy nhất, tất cả các đầu ra của 4 bộ đệm được kết nối với nhau.
- Đầu vào điều khiển bây giờ sẽ quyết định đầu vào bình thường nào trong 4 đầu vào sẽ giao tiếp với đường dây bus.
- Bộ giải mã được sử dụng để đảm bảo rằng chỉ có một đầu vào điều khiển hoạt động tại một thời điểm.
- Sơ đồ của bộ đệm 3 trạng thái có thể được xem bên dưới.
