
Bộ khuếch đại trở kháng là gì: Làm việc và ứng dụng của nó
Khám phá cách Bộ khuếch đại trở kháng chuyển đổi dòng điện thành điện áp với độ chính xác và tốc độ.
Bộ khuếch đại trở kháng (TIA) là bộ chuyển đổi dòng điện sang điện áp được thiết kế bằng cách sử dụng các thành phần hoạt động, chẳng hạn như Bộ khuếch đại hoạt động (OAMP), để chuyển đổi dòng điện đầu vào thành điện áp đầu ra tỷ lệ. Cũng có thể thiết kế mạch dòng điện sang điện áp hoạt động bằng cách sử dụng các thành phần hoạt động như IGBT, BJT, MOSFET, v.v., nhưng mạch chuyển đổi dòng điện sang điện áp được sử dụng phổ biến nhất là TIA, viết tắt của "Bộ khuếch đại trở kháng".
Định nghĩa của bộ khuếch đại trở kháng
Một bộ chuyển đổi được sử dụng để chuyển đổi điện thành điện áp bằng cách sử dụng bộ khuếch đại hoạt động. Các bộ chuyển đổi này chủ yếu được sử dụng để thay đổi dòng điện đầu ra của ống nhân quang. Ống Geiger-Müller và bộ tách sóng quang để cung cấp điện áp có thể sử dụng. Các bộ chuyển đổi này sử dụng các cảm biến có đáp ứng dòng điện tuyến tính hơn đáp ứng điện áp.

Một bộ khuếch đại trở kháng đơn giản bao gồm một điện trở phản hồi, chẳng hạn như một RF rất có giá trị. Điện trở RF này được sử dụng để xác định độ lợi của bộ khuếch đại trở kháng truyền.
Có nhiều loại bộ khuếch đại trở kháng khác nhau, mỗi loại được sử dụng cho một ứng dụng cụ thể, nhưng có một điểm chung là chuyển đổi dòng điện mức thấp từ cảm biến thành điện áp, băng thông và các ứng dụng khác. Voltage và bù dòng điện sẽ khác nhau tùy thuộc vào loại cảm biến. yêu cầu các bộ khuếch đại trở kháng khác nhau.
Mạch và nguyên lý hoạt động của bộ khuếch đại trở kháng
Bộ khuếch đại trở kháng là một mạch khuếch đại pha đảo ngược rất đơn giản với phản hồi âm. Một điện trở phản hồi, chẳng hạn như 'R1', được kết nối với cực đảo pha (-) của ampmạch lifier, như thể hiện trong mạch bên dưới.

Dòng điện đầu vào của bộ khuếch đại hoạt động sẽ bằng không do trở kháng đầu vào cao, do đó dòng điện (IS) từ nguồn cung cấp dòng điện phải chạy qua điện trở R1.
Công thức tính toán trên sẽ có giá trị chính xác trong chu kỳ lý tưởng. Tuy nhiên, trong mạch thực tế, Bộ khuếch đại có điện dung đầu vào và các giá trị điện dung tiềm ẩn dọc theo các chân đầu vào, gây ra dao động gợn sóng và giá trị đầu ra thay đổi. Điều này làm cho toàn bộ mạch khuếch đại không ổn định.
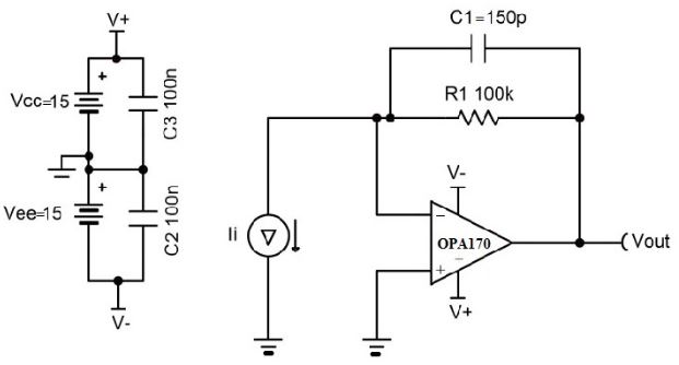
Để giải quyết vấn đề này, cần có hai thành phần thụ động thay vì chỉ một, chẳng hạn như điện trở và tụ điện, để mạch trở kháng hoạt động bình thường. Hai thành phần này được kết nối song song giữa cực không pha đảo ngược và đầu ra của bộ khuếch đại. Như trong hình ảnh bên dưới.

Trong mạch trên. Bộ khuếch đại tín hiệu hoạt động (op-amp) được kết nối lại ở chế độ phản hồi âm. Sử dụng điện trở và tụ điện làm phản hồi.
Khi một dòng điện, chẳng hạn như 'Is', chạy vào chân đảo ngược của bộ khuếch đại chuyển trở kháng. Điện áp đầu ra của bộ khuếch đại này có thể được xác định bằng điện trở và giá trị dòng điện đầu vào.
Trong chu kỳ này, Điện áp đầu ra phụ thuộc vào điện trở phản hồi 'R1' và chủ yếu tương quan với giá trị tụ điện phản hồi 'C1'. Do đó, giá trị của tụ điện này làm thay đổi băng thông tổng thể của mạch.
Để đảm bảo rằng mạch hoạt động ổn định trong toàn bộ dải tần. Giá trị tụ điện cho dải tần số yêu cầu có thể được tính như sau:
Trong đó,
'R1' là điện trở phản hồi.
'FP' là tần số băng thông yêu cầu.
Trong thực tế, cả công suất đầu vào và công suất ký sinh của mạch khuếch đại đều đóng một vai trò quan trọng trong sự ổn định của mạch khuếch đại. Phản ứng khuếch đại nhiễu mạch sẽ gây ra sự mất ổn định do biên độ dịch pha của ampmạch lifier và gây ra hiện tượng quá tải trong hành vi phản hồi từng bước.
Nguyên lý hoạt động của mạch khuếch đại trở kháng là chuyển đổi nguồn cung cấp dòng điện đầu vào thành điện áp đầu ra. Trong đó tốc độ khuếch đại dòng điện thành điện áp chủ yếu phụ thuộc vào điện trở phản hồi. Do đó, Do đó, mạch khuếch đại này có thể duy trì điện áp phân cực không đổi ở nguồn cung cấp đầu vào khi dòng điện đầu vào thay đổi.
Thiết kế bộ khuếch đại trở kháng
Các bước sau cần được tuân theo để thiết kế mạch khuếch đại trở kháng.
- Sử dụng mạch khuếch đại CMOS hoặc JFET với đầu vào dòng điện phân cực thấp để giảm lỗi DC.
- Điện áp phân cực được cung cấp cho các cực đảo ngược không pha của op-amp để xác định điện áp đầu ra cho dòng điện đầu vào.
- Hoạt động trong dải điện áp đầu ra tuyến tính để giảm lỗi do phi tuyến tính.

Giai đoạn thiết kế
Bước thiết kế đầu tiên là tính toán giá trị điện trở phản hồi 'R1'.
Đầu vào Iimin = 0A, IiMax = 50uA
Đầu ra VoMin = 0V, VoMax = 5V
Băng thông fp = 10 kHz
Nguồn điện Vcc = 15V và Vee = -15V
Thay thế các giá trị này vào phương trình trên.
Bước thứ hai là tính toán giá trị tụ điện phản hồi. Chọn giá trị tụ điện phản hồi cho phù hợp với băng thông mạch.
Tính toán GBW (băng thông khuếch đại) của op-amp cần thiết để giữ cho bộ khuếch đại không đổi.
CS: Giá trị điện dung nguồn điện đầu vào.
Cd: Giá trị của ampdung lượng đầu vào vi sai của lifier.
CCM: Giá trị điện dung đầu vào đồng chế độ của đầu vào ngược pha.
Ưu điểm và nhược điểm
Những ưu điểm và nhược điểm của bộ khuếch đại trở kháng bao gồm những điều sau đây.
- Thiết kế mạch rất đơn giản bằng cách sử dụng Op-amps, điện trở, v.v.
- Mạch khuếch đại này hoạt động tương tự như điện trở, chuyển đổi điện thành điện áp, nhưng không giống như điện trở ở chỗ nó có trở kháng đầu vào và đầu ra thấp, ngay cả với độ lợi rất cao.
- Tụ điện song song với điện trở phản hồi để đảm bảo sự ổn định trong các ứng dụng dựa trên điốt quang.
- Các bộ khuếch đại này hoạt động trong cả mạch chuyển đổi dòng điện sang điện áp chủ động và thụ động. Do đó, mạch chuyển đổi dòng điện sang điện áp thụ động sử dụng các thành phần thụ động. Trong khi các mạch chuyển đổi dòng điện thành điện áp hoạt động sử dụng các thành phần hoạt động, op-amp thường được sử dụng trong bộ khuếch đại trở kháng để chuyển đổi dòng điện thành điện áp.
- Độ ổn định của thiết kế là yếu tố quan trọng nhất trong mạch trở kháng, do các vấn đề liên quan đến nhiễu và ký sinh. Vì vậy, các nhà thiết kế mạch nên hết sức cẩn thận khi lựa chọn bộ khuếch đại phù hợp.
Ứng dụng
Các ứng dụng của bộ khuếch đại trở kháng bao gồm:
- Mạch khuếch đại trở kháng chủ yếu được sử dụng để xử lý dòng điện thu được từ đầu dò áp suất. Phonode và Gia tốc kế cung cấp tín hiệu đầu ra giống như điện áp.
- Bộ khuếch đại trở kháng cung cấp khả năng xử lý tín hiệu tuyến tính đơn giản bằng cách sử dụng op-amp và điện trở để tiêu tán dòng điện.
- Nó được sử dụng trong các thiết bị quang học. Cảm biến tương tự công suất thấp, thiết bị RF, ống Geiger-Müller Các loại cảm biến khác, ống nhân quang, bộ tách sóng quang và gia tốc kế
- TIA (Đơn vị thông tin thoáng qua) được sử dụng trong các máy thu thông tin liên lạc quang.
- Có một số loại cấu hình TIA, mỗi loại được sử dụng cho một ứng dụng cụ thể.
Do đó, Dưới đây là giải thích về bộ khuếch đại trở kháng xuyên suốt. Các tính năng chính của hầu hết các bộ khuếch đại trở kháng xuyên suốt bao gồm dải tuyến tính. Bồi thường Trở kháng chuyển Nhiễu dòng điện RMS tham chiếu và băng thông trở kháng.

