Mạch giới hạn dòng điện: Hướng dẫn toàn diện
Giết người quá dòng! Học cách xây dựng các thiết bị đáng tin cậy, an toàn bằng cách thành thạo các Mạch giới hạn dòng điện cần thiết.
Giới thiệu về mạch giới hạn dòng điện
Một mạch điện tử, được gọi là mạch giới hạn dòng điện, hạn chế dòng điện đi qua một thành phần hoặc tải cụ thể. Các mạch này giúp bảo vệ các bộ phận dễ vỡ khỏi các mối nguy hiểm do dòng điện quá mức gây ra và cho phép chúng hoạt động an toàn và đáng tin cậy.
Điều này là để tránh hư hỏng vĩnh viễn cho các bộ phận và đảm bảo an toàn. Do đó, việc hạn chế dòng điện chạy qua các thành phần hoặc tải trong mạch điện tử là vô cùng quan trọng. Dòng điện quá mức có thể khiến các bộ phận quá nóng và dẫn đến hỏng hóc ở các bộ phận khác của mạch. Điều này có thể gây nguy hiểm về an toàn.

Mạch giới hạn dòng điện giúp bảo vệ mạch khỏi quá dòng bằng cách phát hiện và điều chỉnh dòng điện. Có nhiều loại mạch giới hạn dòng điện khác nhau, mỗi loại đều có ưu nhược điểm riêng. Việc lựa chọn mạch phụ thuộc vào nhu cầu cụ thể của ứng dụng.
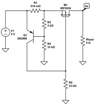
Mạch giới hạn dòng điện chênh lệch
Có một số loại mạch giới hạn dòng điện có sẵn. Các thành phần hoặc tải cụ thể của bảng mạch Các danh mục này bao gồm:
Điện trở giới hạn dòng điện: Điện trở giới hạn dòng điện hạn chế dòng điện chạy qua tải bằng cách kết nối một điện trở nối tiếp. Hiệu quả của mạch trong việc ngăn chặn dòng điện quá mức phụ thuộc vào việc lựa chọn chính xác các giá trị điện trở.
Diode giới hạn dòng điện: Chèn một diode, còn được gọi là diode giới hạn dòng điện. vào mạch cùng với tải sẽ giúp hạn chế dòng điện chạy qua mạch. Khi dòng điện vượt quá một ngưỡng nhất định. Diode sẽ bắt đầu dẫn điện, điều này sẽ hạn chế dòng điện.

Bóng bán dẫn giới hạn dòng điện: Đặt bóng bán dẫn giới hạn dòng nối tiếp với tải là một cách giúp kiểm soát lượng dòng điện chạy qua mạch. Nó giới hạn dòng điện bằng cách điều chỉnh điện áp rơi qua tải.

IC giới hạn dòng điện: Các nhà thiết kế đã tạo ra cái được gọi là mạch tích hợp giới hạn dòng điện (IC), hạn chế dòng điện chạy qua mạch.
Các IC này sử dụng các kỹ thuật khác nhau, chẳng hạn như phát hiện dòng điện đi qua tải và điều chỉnh điện áp của tải để hạn chế dòng điện.
Có nhiều loại mạch giới hạn dòng điện khác nhau có những ưu nhược điểm khác nhau. Ví dụ, điện trở giới hạn dòng điện tiết kiệm chi phí và dễ sử dụng, nhưng chúng có thể không hiệu quả và có thể tạo ra nhiệt tăng lên. Mặt khác, IC giới hạn dòng điện chính xác và hiệu quả hơn. Mặc dù chúng phức tạp và đắt tiền hơn.
Mạch giới hạn dòng điện hoạt động như thế nào?
Mạch giới hạn dòng điện cho biết lượng dòng điện chạy qua một thành phần hoặc tải cụ thể và giảm áp suất của tải để giữ dòng điện trong giới hạn. Các kỹ thuật được sử dụng để giới hạn dòng điện khác nhau tùy thuộc vào loại mạch giới hạn dòng điện đang được sử dụng.
Mạch này kết nối một điện trở giới hạn dòng nối tiếp với tải. Chúng tôi chọn giá trị điện trở để giới hạn dòng điện ở mức an toàn bằng cách hạn chế sụt áp trên điện trở. Định luật Ohm phát biểu rằng điện áp rơi giữa điện trở tỷ lệ thuận với dòng điện.
Mạch diode giới hạn dòng điện bao gồm các điốt được kết nối nối tiếp với tải. Thay vì một giá trị điện trở không đổi, Diode dẫn dòng điện khi dòng điện vượt quá một ngưỡng nhất định, làm tăng điện áp rơi qua diode, do đó hạn chế dòng điện chạy qua tải.
Các bóng bán dẫn trong các mạch này dùng để điều chỉnh điện áp rơi qua tải để giữ cho dòng điện an toàn. Bóng bán dẫn dẫn điện khi dòng điện vượt quá một giá trị nhất định. Kết quả là, điện áp và dòng điện của tải bị giảm.
Mạch IC giới hạn dòng điện sử dụng nhiều kỹ thuật khác nhau để phát hiện lượng dòng điện chạy qua tải, sau đó điều chỉnh điện áp trên tải để hạn chế dòng điện. Các kỹ thuật này bao gồm phát hiện sụt áp, vượt qua điện trở phát hiện. Sử dụng mạch điều khiển phản hồi, hoặc sử dụng các phương pháp chuyên dụng khác.
Ưu điểm và nhược điểm của mạch giới hạn dòng điện
Có cả ưu điểm và nhược điểm khi sử dụng các mạch này, tùy thuộc vào loại mạch và yêu cầu sử dụng. Dưới đây là một số ưu và nhược điểm của việc sử dụng mạch giới hạn dòng điện.
Ưu điểm của mạch giới hạn dòng điện
- Bảo vệ mạch: Các mạch này giúp bảo vệ các thành phần quan trọng bằng cách điều chỉnh lượng dòng điện chạy qua chúng. Nó ngăn ngừa hư hỏng do quá dòng và kéo dài tuổi thọ của các bộ phận.
- An toàn mạch: Bằng cách kiểm soát lượng dòng điện có thể chạy qua mạch, mạch giới hạn dòng điện có thể giúp ngăn ngừa các nguy cơ về điện và giảm nguy cơ hỏa hoạn hoặc các tai nạn khác.
- Hiệu quả mạch: Giới hạn dòng điện mạch giúp cải thiện hiệu quả và giảm tổn thất điện năng.
- Tính linh hoạt của mạch: Nhiều ứng dụng khác nhau có thể được hưởng lợi từ các mạch được thiết kế để hoạt động với các loại và cấu hình tải khác nhau.
Nhược điểm của mạch giới hạn dòng điện
- Độ phức tạp của chu kỳ : do sự phức tạp và các thành phần bổ sung. Do đó, các mạch giới hạn dòng điện khó thiết kế và xây dựng hơn và đắt hơn.
- Tản nhiệt mạch: Các mạch sử dụng điện trở hoặc bóng bán dẫn làm cơ chế điều khiển dòng điện có thể gây ra hiện tượng quá nhiệt. Kết quả là, các thành phần có thể bị ứng suất nhiệt và hiệu suất tổng thể của mạch có thể bị giảm.
- Hiệu quả kém: Các mạch sử dụng điện trở hoặc điốt để giới hạn dòng điện có thể không hiệu quả. Điều này dẫn đến giảm tổn thất năng lượng và hiệu quả.
- Chi phí mạch: Chi phí của mạch giới hạn dòng điện có thể khác nhau tùy thuộc vào loại mạch và các yêu cầu ứng dụng cụ thể. Trong một số trường hợp, các mạch này có thể đắt hơn những mạch không bị giới hạn dòng điện.
Ứng dụng mạch giới hạn hiện tại
Mạch giới hạn dòng điện có thể được sử dụng trong các mạch điện tử để hạn chế dòng điện qua tải. Các mạch này có nhiều ứng dụng, bao gồm:
- Nguồn điện: Các mạch cấp nguồn thường sử dụng mạch giới hạn dòng điện để bảo vệ các bộ phận khỏi các tình huống quá dòng. Mạch giới hạn dòng điện ngăn dòng điện dư thừa chạy qua hệ thống và gây hư hỏng.
- Trình điều khiển LED: Trình điều khiển LED sử dụng mạch giới hạn dòng điện để cung cấp dòng điện ổn định cho đèn LED ngay cả khi điện áp đầu vào hoặc điện trở tải thay đổi. Điều này đảm bảo rằng đèn LED hoạt động an toàn trong một phạm vi nhất định, trong khi vẫn duy trì mức độ sáng không đổi.
- Bộ sạc pin: Bộ sạc pin thường sử dụng mạch giới hạn dòng điện để bảo vệ pin khỏi bị hư hỏng hoặc giảm tuổi thọ do sạc quá mức. Các mạch này kiểm soát dòng điện vào pin, đảm bảo rằng quá trình sạc được tối ưu hóa để đảm bảo an toàn và hiệu quả.
- Điều khiển động cơ: Mạch giới hạn dòng điện được sử dụng để điều khiển động cơ nhằm tránh làm hỏng động cơ và mạch trình điều khiển do điều kiện quá dòng có thể xảy ra do thời gian ngừng hoạt động hoặc các điều kiện vận hành khác, đảm bảo hệ thống hoạt động an toàn và đáng tin cậy, đồng thời bảo vệ các thành phần khác nhau của hệ thống.
- Bộ khuếch đại: Bộ khuếch đại có thể tận dụng lợi thế của việc sử dụng các mạch giới hạn dòng điện để bảo vệ cả bộ khuếch đại và loa khỏi quá dòng do quá tải hoặc đoản mạch. Điều này ngăn ngừa hư hỏng bộ phận và đảm bảo hoạt động an toàn và đáng tin cậy.
Cân nhắc thiết kế mạch giới hạn dòng điện
Điều này sẽ đảm bảo rằng mạch giới hạn dòng điện hoạt động bình thường. Cần phải xem xét các yếu tố khác nhau trong quá trình thiết kế. Dưới đây là một số yếu tố liên quan cần xem xét khi thiết kế mạch giới hạn dòng điện:
- Loại tải: Mạch giới hạn dòng điện nên được sử dụng phụ thuộc vào loại tải được sử dụng. Ví dụ, tải điện trở có thể yêu cầu một mạch giới hạn dòng điện khác với tải cảm ứng hoặc điện dung.
- Dòng định mức: Khi thiết kế mạch giới hạn dòng điện. Điều quan trọng là phải xem xét cả định mức hiện tại của tải và dòng điện tối đa cho phép. Mạch phải được thiết kế sao cho đảm bảo rằng dòng điện sẽ được giới hạn ở mức an toàn mà không gây hư hỏng cho tải hoặc bất kỳ thành phần nào của mạch.
- Đánh giá điện áp: Xem xét định mức điện áp của cả các thành phần mạch và tải để đảm bảo rằng mạch giới hạn dòng điện có thể xử lý điện áp cao nhất có thể trong mạch.
- Thời gian đáp ứng: Để bảo vệ quá dòng đầy đủ Điều quan trọng là mạch giới hạn dòng điện phải có thời gian phản hồi nhanh. Nếu thời gian phản hồi chậm, nó có thể dẫn đến hư hỏng các thành phần mạch hoặc tải.
- Hiệu quả: Để giảm tiêu thụ năng lượng và tản nhiệt. Điều quan trọng là phải xem xét hiệu suất của mạch giới hạn dòng điện. Bằng cách sử dụng các thành phần tổn thất thấp và tối ưu hóa chúng để có hiệu suất tối đa. Do đó, có thể thiết kế các mạch giới hạn dòng điện hiệu suất cao.
- Phạm vi nhiệt độ: Trong thiết kế mạch giới hạn dòng điện, nhiệt độ hoạt động của mạch cũng cần được xem xét. Các thành phần mạch phải được lựa chọn và thiết kế để hoạt động đáng tin cậy trong một phạm vi nhiệt độ nhất định.
- Chi phí: Khi thiết kế mạch giới hạn dòng điện. Điều quan trọng là phải tính đến chi phí của các thành phần mạch và thiết kế tổng thể. Các mạch hiệu suất cao thường có giá cao hơn, nhưng chúng cung cấp khả năng bảo vệ nhiều hơn và tuổi thọ cao hơn.
Kết luận
Tóm lại là Mạch giới hạn dòng điện cực kỳ quan trọng trong việc bảo vệ mạch điện tử khỏi các điều kiện quá dòng có thể làm hỏng tải hoặc các thành phần mạch. Có một số loại mạch này, mỗi loại được thiết kế cho một ứng dụng cụ thể và chúng hoạt động bằng cách ức chế dòng điện chạy qua tải.
Mạch giới hạn dòng điện là một thành phần thiết yếu của các thiết bị điện tử. Nó bảo vệ các thành phần hiệu suất cao đồng thời cải thiện độ tin cậy và hiệu suất của thiết bị của chúng. Cần phải lựa chọn cẩn thận bằng cách xem xét các yếu tố như loại tải, điện áp, thời gian đáp ứng. Điều này đảm bảo rằng thiết bị có giá trị nhất trong mạch của bạn được bảo vệ đáng tin cậy.
