.jpg)
Cách chế tạo mạch điều khiển cửa sổ điện ô tô
Trong bài viết này, tôi đã giải thích về mạch điều khiển cửa sổ điện trên ô tô chỉ sử dụng một nút nhấn hoặc một vài nút nhấn.
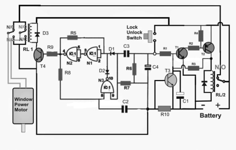
Bộ điều khiển lên/xuống kính cửa sổ sử dụng một công tắc duy nhất
Mạch điều khiển cửa sổ điện ô tô về cơ bản bao gồm ba giai đoạn: một chốt bán dẫn bao gồm một cảm biến dòng điện, một giai đoạn flip flop dựa trên cổng NAND và một giai đoạn điều khiển rơle để lật ngược các hoạt động của động cơ một cách luân phiên.
Công tắc khóa/mở khóa được chỉ định sẽ chuyển đổi giai đoạn flip flop được thực hiện bằng cách kết nối ba cổng NAND từ IC 4093, đầu ra của chúng sẽ phản hồi bằng mức cao và mức thấp liên tục xen kẽ với mỗi lần nhấn công tắc.
Danh sách các bộ phận
- R1, R3, R6, R7 = 100K
- R5, R8 = 2M2
- R9 = 4K7
- C1,C4 = 22uF/25V
- C2, C3 = 0,22uF
- T1,T3 = BC547
- T4 = 8050
- T2 =8550
- RL1,RL2 = 12V/20AMP
- TẤT CẢ DIOD = 1N4007
- R10 = CẦN TÍNH TOÁN
- N1---N3 = IC4093
Công tắc này cũng đảm bảo rằng phần chốt bao gồm T1 và T2 được kích hoạt để cho phép điện áp cung cấp đến phần còn lại của mạch.
Đầu ra từ flip flop thu được ở chân N2 số 4 được đưa đến tầng điều khiển rơ le để kích hoạt động cơ cửa sổ điện theo chuyển động tiến hoặc lùi tùy thuộc vào vị trí của kính cửa sổ.
Khi kết nối động cơ, phải đảm bảo cực tính của dây được thiết lập sao cho chân 4 của N2 ở mức cao sẽ kích hoạt cửa sổ ở chế độ đóng và ngược lại.
Rơ le là rơ le DPDT chịu tải nặng có kết nối tiếp điểm N/C, N/O với động cơ cho phép động cơ thực hiện chuyển động tới lui theo ý muốn.
Thông thường, công tắc lá được sử dụng để phát hiện quá trình hoàn tất chuyển động lên xuống của kính nhằm tránh động cơ bị quá tải và bị phá hủy, tuy nhiên ở đây chúng tôi đã áp dụng một phương pháp khác tiên tiến hơn nhiều.
Trong mạch điều khiển cửa sổ điện ô tô được đề xuất, chúng tôi đã sử dụng một giai đoạn cảm biến dòng điện dưới dạng T3, phát hiện dòng điện lắp trên R10 và tự BẬT khi mức vượt qua ngưỡng đã đặt. Khi T3 BẬT, nó sẽ ngắt chốt T1/T2, ngắt nguồn cung cấp cho động cơ.
Tuy nhiên, nếu một công tắc lá được tích hợp cho các hành động trên, các tiếp điểm lá được định vị để phát hiện ngưỡng lên và xuống của kính có thể được nối qua C1 và giai đoạn T3 có thể được loại bỏ hoàn toàn. R10 có thể được thay thế bằng một liên kết dây (xem hình bên dưới).
Sử dụng hai công tắc
Thiết kế trên có thể được đơn giản hóa nhiều nếu sử dụng hai nút nhấn riêng biệt cho các thao tác lên/xuống của kính cửa sổ. Mạch cửa sổ điện được đơn giản hóa chỉ kết hợp một vài BJT có thể được chứng kiến bên dưới.
Bốn mạch điện trên sẽ cần được lắp đặt trên mỗi cửa xe để có thể chuyển đổi cửa sổ điện theo yêu cầu.
Nâng cấp cửa sổ điện ô tô
Ở phần trên, tôi đã giải thích về thiết kế mạch của bộ điều khiển cửa sổ điện tự động trên ô tô, ở đây chúng ta sẽ tìm hiểu cách cải tiến nó với nhiều tính năng hơn.
Danh sách các bộ phận
- R1, R3, R6, R7 = 100K
- R5, R8 = 2M2
- R9 = 4K7
- C1,C4 = 22uF/25V
- C2, C3 = 0,22uF
- T1 = BC547
- T4 = 8050
- T2 =8550
- RL1,RL2 = 12V/20AMP
- TẤT CẢ DIOD = 1N4007
- N1---N4 = IC4093
Bây giờ, cửa sổ cần phải được khóa khi tất cả các cửa đã đóng và chìa khóa đã được cắm vào.
Bước trên có thể được thực hiện bằng cách thêm thiết kế sau kết hợp với bộ điều khiển cửa sổ điện được hiển thị ở trên.
Hoạt động của mạch
Như có thể thấy, ở đây chúng ta đã sử dụng hiệu quả cổng phụ nhàn rỗi N4 từ IC 4093 và cấu hình nó bằng một vài điện trở và BJT để thực hiện tính năng điều khiển công tắc phanh được đề xuất.
Các hoạt động này có thể được hiểu thông qua các điểm sau:
Khi tất cả các cửa đóng lại, các công tắc cửa liên quan cũng đóng lại và nối đất cực dương có sẵn tại cực dương của tất cả các diode 1N4148. Điều này ngay lập tức buộc đầu vào của N4 xuống mức thấp do sự hiện diện của điện trở 1M.
Mức thấp ở đầu vào của N4 tạo ra mức cao ở đầu ra, sau đó kích hoạt BJT, đóng vai trò như công tắc.
Tuy nhiên, BJT vẫn sẽ không hoạt động miễn là cực dương của công tắc khóa không được cấp điện.
Ngay khi công tắc đánh lửa được bật, BJT sẽ hoạt động và khóa tầng lật động cơ bằng cách cấp điện dương qua catốt D3. D3 được giới thiệu cụ thể ở đây để điện thế khóa chỉ ảnh hưởng đến tầng lật chứ không ảnh hưởng đến tầng chốt T1/T2.
Ở chế độ trên, nút nhấn sẽ trở nên vô hiệu đến mức khi nhấn vào nó, kính cửa sổ sẽ không có tác dụng gì và vẫn được khóa chặt.
Tuy nhiên, tình huống trên được khôi phục mỗi lần phanh được áp dụng và giữ nguyên. Phanh kích hoạt công tắc phanh, tạo ra điện thế dương ở đầu vào của N4, sau đó tạo ra số không ở đầu ra của nó, tắt BJT. Cực dương ở cực âm D3 giờ đây được giải phóng để nút nhấn được bật lại một lần nữa cho các thao tác lên/xuống cửa sổ theo ý định.
.jpg)
