Mạch cộng một nửa – Nguyên lý hoạt động
Trong hướng dẫn này, bạn sẽ tìm hiểu cách thức hoạt động, bảng chân lý của nó và cách triển khai nó bằng cổng logic.
Bộ bán cộng là một mạch số dùng để cộng các số nhị phân. Trong hướng dẫn này, bạn sẽ tìm hiểu cách thức hoạt động, bảng chân lý của nó và cách triển khai nó bằng cổng logic.
Half Adder là gì?
Half Adder là một mạch số thực hiện phép cộng các số nhị phân. Đây là mạch số đơn giản nhất và bạn có thể chế tạo một mạch chỉ bằng hai cổng logic: cổng XOR và cổng AND.
Bộ cộng một nửa chỉ có thể cộng hai số 1 bit. Điểm khác biệt giữa bộ cộng một nửa và bộ cộng đầy đủ là bộ cộng một nửa không có đầu vào nhớ .
Tất cả các tổ hợp có thể có của phép cộng nhị phân 1 bit được hiển thị bên dưới:
Bạn cần hai bit để biểu diễn kết quả vì kết quả cao nhất có thể có của việc cộng hai số 1 bit là 2 (“10” trong hệ nhị phân).
Bạn có thể thêm điều này vào bảng chân lý bằng cách sử dụng bốn tổ hợp có thể có của phép cộng nhị phân 1 bit đã cho ở trên. Bộ cộng nhận hai đầu vào, A và B, và tạo ra hai đầu ra, một cho phép tính Tổng (S) và một cho phép tính Nhớ (C). Vì vậy, bảng chân lý trở thành:
Half Adder hoạt động như thế nào?
Để hiểu cách tạo mạch Half Adder, bạn có thể sử dụng bảng chân trị của nó. Điều đầu tiên bạn cần làm là tách đầu ra S và xây dựng bảng chân trị riêng cho nó.
Nếu bạn biết về cổng logic , bạn có thể nhận thấy bảng này trông giống hệt bảng chân trị của cổng XOR. Và bạn đúng. Vậy để thực hiện đầu ra Sum(S), bạn sẽ cần một cổng XOR :
Tiếp theo, đã đến lúc tập trung vào đầu ra C:
Nếu bạn xem xét kỹ, bạn sẽ thấy nó hoạt động giống như cổng AND vì nó chỉ trả về một khi cả hai đầu vào đều là một. Điều này có nghĩa là để tạo đầu ra C, bạn có thể sử dụng cổng AND:
Cuối cùng, bạn có thể kết hợp các mạch để tạo ra đầu ra S và C để xây dựng sơ đồ mạch Half Adder hoàn chỉnh:
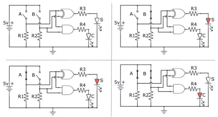
Mô phỏng Half Adder
Để chứng minh mạch cộng này hoạt động, bạn sẽ thấy một mô phỏng bên dưới. Các công tắc đơn giản đại diện cho đầu vào A và B. Đầu ra S và C được biểu diễn bằng đèn LED, trong đó đèn LED sáng nghĩa là "1" và đèn LED không sáng nghĩa là "0".
.jpg)
