Cách kiểm tra LDR (Tìm LDR bị lỗi)
Tìm hiểu cách nhanh chóng kiểm tra và khắc phục sự cố LDR bị lỗi như một người chuyên nghiệp!
LDR: Điện trở quang (hoặc điện trở phụ thuộc vào ánh sáng, LDR hoặc tế bào dẫn quang) là một điện trở biến đổi được điều khiển bằng ánh sáng. Điện trở của điện trở quang giảm khi cường độ ánh sáng tới tăng lên; nói cách khác, nó thể hiện tính dẫn quang. Một điện trở quang có thể được áp dụng trong các mạch dò nhạy cảm với ánh sáng, và các mạch chuyển mạch kích hoạt bằng ánh sáng và kích hoạt tối.
Phương pháp # 1:
Các bộ phận cần thiết: đồng hồ vạn năng kỹ thuật số, LDR
Bước 1: đầu tiên BẬT đồng hồ vạn năng kỹ thuật số và chọn núm đồng hồ vạn năng kỹ thuật số ở chế độ điện trở.
Bước 2: sau đó, kết nối tất cả các kết nối như hình dưới đây.

Bước 3: Bây giờ, bạn sẽ thấy màn hình đồng hồ vạn năng kỹ thuật số. nó hiển thị giá trị kháng cự. Giá trị điện trở sẽ thay đổi từ cường độ ánh sáng khác nhau.
Bước 4: Nếu giá trị điện trở sẽ thay đổi từ cường độ khác nhau, LDR là tình trạng tốt hoặc giá trị điện trở không thay đổi, LDR là hư hỏng.
Phương pháp # 2:
Các bộ phận cần thiết: đồng hồ vạn năng kỹ thuật số, LDR, Điện trở 10K, nguồn điện 5V DC

- Đầu tiên kết nối tất cả kết nối như hình trên. Mạch này là phương pháp kéo lên điện trở. Bây giờ, bạn sẽ cung cấp nguồn điện. Khi nguồn sáng tăng, điện áp sẽ giảm và nguồn sáng giảm, điện áp sẽ tăng. nếu tình trạng có thể xảy ra, LDR là tình trạng tốt hoặc LDR là hư hỏng.
Phương pháp #3:
Các bộ phận cần thiết: đồng hồ vạn năng kỹ thuật số, LDR, Điện trở 10K, nguồn điện 5V DC

- Đầu tiên kết nối tất cả kết nối như hình trên. Mạch này là phương pháp kéo xuống điện trở. Bây giờ, bạn sẽ cung cấp nguồn điện. Khi nguồn sáng tăng, điện áp sẽ tăng và nguồn sáng giảm, điện áp sẽ giảm. nếu tình trạng có thể xảy ra, LDR là tình trạng tốt hoặc LDR là hư hỏng.
Phương pháp # 4:
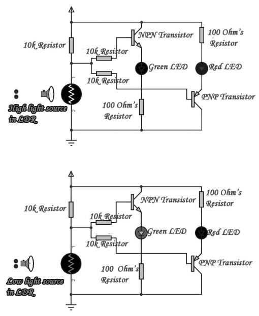
Các bộ phận bắt buộc: LDR, Điện trở 10K (3), Nguồn điện 5V DC, điện trở 100 Ohm (2), Đèn LED xanh lá cây, Đèn LED đỏ, Bóng bán dẫn PNP, Bóng bán dẫn NPN

- Đầu tiên kết nối tất cả kết nối như hình trên. Bây giờ, bạn sẽ cung cấp nguồn điện. khi nguồn sáng tăng lên, đèn LED màu xanh lá cây sẽ BẬT và nguồn sáng giảm, đèn LED màu đỏ sẽ BẬT. nếu tình trạng có thể xảy ra, LDR là tình trạng tốt hoặc LDR là hư hỏng.
Phương pháp # 5:
Các bộ phận cần thiết:LDR, Điện trở 10K (3), nguồn điện 5V DC, điện trở 100 Ohm (2), Đèn LED xanh lá cây, Đèn LED đỏ, Bóng bán dẫn PNP, Bóng bán dẫn NPN

- Đầu tiên kết nối tất cả kết nối như hình trên. Bây giờ, bạn sẽ cung cấp nguồn điện. khi nguồn sáng tăng lên, đèn LED đỏ sẽ BẬT và nguồn sáng giảm, đèn LED màu xanh lá cây sẽ BẬT. nếu tình trạng có thể xảy ra, LDR là tình trạng tốt hoặc LDR là hư hỏng.



